随着能源系统的更新和升级,太阳能、海洋、风能、地热能等可再生能源得到了广泛利用。然而,由于新能源生产的间歇性、不稳定性和波动性,储能技术变得尤为重要。在储能系统中,电化学超级电容器和电池具有高能量密度,但其充放电速率因离子传质而明显减慢,因此功率密度较低。介质电容器以其高功率密度著称,但其能量密度受到表面电荷存储的限制。这种情况下,可利用MIM介质电容器模型,并将其电极材料纳米化来提供超高电极面积,进一步增大容量密度和能量密度,从而获得兼顾高功率密度和高能量密度的储能器件。目前,常用的电极纳米材料有ZnO纳米棒、AAO纳米孔、Si纳米线和CNTs纳米管。其中具有独特空心管结构、大高宽比和短垂直电子传递路径的CNTs阵列已在该领域展示出了很大的应用潜力。然而,现阶段MIM电容器的整体性能仍然受到电极比表面积和电极纳米模板与衬底的结合强度的限制。
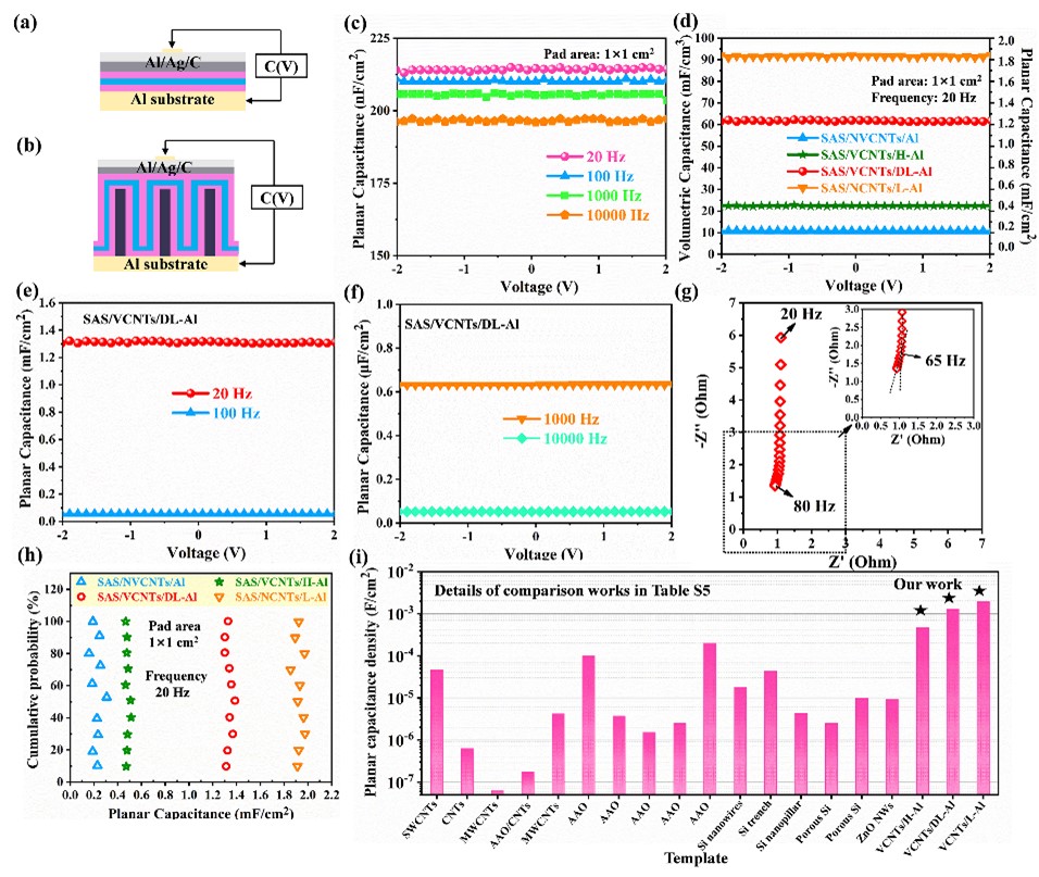
针对这一问题,西安交大必赢唯一官方网站杜显锋教授团队通过在Al衬底上激光刻蚀获得了空间多层垂直的VCNTs电极阵列,并以ALD技术沉积的SnO2/Al2O3/SnO2多层结构为介质电容器框架,层层构筑了MIM电容器。其中,激光蚀刻不仅助力空间多层VCNTs的制备,使其提供超高的电极面积,而且还在Al衬底上引入了Al2O3缓冲层,诱导了VCNTs的原位生长,保证了与Al衬底间的高结合强度。同时,垂直生长的VCNTs有利于介电层和阴极层在ALD沉积时的均匀全覆盖,避免了MIM电容器的微短路风险。该工作中制备的MIM电容器具有较高的面容量密度(0.47~1.92 mF/cm2),可达到较高的能量密度(26 Wh/cm2)和功率密度(104 W/cm2),且在1V电压下具有较低的漏电特性(5.7×10-7 A /cm2)。此外,由ALD技术制备的膜层结构具有优良的致密性和均匀性,有效地阻止了环境中水分的侵蚀,使得MIM电容器表现出了优异的性能稳定性。

图1. (a,b) 电容器测试结构示意图;(c-f) 电容器C-V特性;(g)电容器阻抗谱;(h)平面电容密度分布。(i) 不同纳米结构模板电容器的等效平面电容密度比较图。

图2. (a)电容器的漏电流密度与电压关系图;(b)电容器的充放电曲线;(c)电容器不同电压电源下的充电过程;(d,e)电容器的充电原理图;(f) 功能材料与水的润湿性;(g,h)为电容器在大气和水环境中的C-V特性稳定性。
该研究成果以题为Construction of Ultrahigh Capacity Density Carbon Nanotube Based MIM Capacitor发表在国际能源领域顶级期刊《Energy Storage Materials》(能源存储材料)上(影响因子为20.4)。该论文的第一作者为西安交大必赢唯一官方网站博士研究生郭媛,论文通讯作者是西安交大必赢唯一官方网站杜显锋教授和熊礼龙副教授。西安交通大学为唯一通讯单位。西安交大必赢唯一官方网站杜显锋教授长期从事电解电容器、锂(钠)离子电池、铝离子电池、超级电容器、柔性可穿戴传感器的电极材料、电介质、电解质、固体化、柔性化、一体化等研究,荣获教育部科技进步奖一等奖一项。目前已在Adv. Funct. Mater., Energy. Stor. Mater., Nano. Energy., J. Mater. Chem. A, Carbon, ACS Appl. Mater. Inter., Adv. Mater., Inorg. Chem. Front., J. Am. Ceram. Soc.等国际知名学术期刊和国际会议上发表相关研究论文70余篇,申请发明专利近50项。
论文链接:
https://www.sciencedirect.com/science/article/pii/S2405829723004427
杜显锋教授课题组主页:
http://gr.xjtu.edu.cn/web/xianfengdu
审核人:张彦峰